- Temperature
- NH₃ (Liquid)
- Temperature
- NH₃ (Liquid)
- CO₂ (Liquid)
- NH₃ (Liquid)
- CO₂ (Liquid)
- Carbamate (Indirect)
- Temperature
- Temperature
- NH₃ (Gas)
- CO₂ (Gas)
- Urea Conc
- Urea Conc
- NH₃ (Gas)
- CO₂ (Gas)
- pH
- NH₃ (Liquid)
- Temperature
- pH
- COD
- TOC
- Temperature
- Conductivity
- pH
- COD
- TOC
- Temperature
- Conductivity
- pH
- COD
- TOC
- Temperature
- Conductivity
- Temperature
- NH₃ (Liquid)
- Temperature
- NH₃ (Liquid)
- CO₂ (Liquid)
- NH₃ (Liquid)
- CO₂ (Liquid)
- Carbamate (Indirect)
- Temperature
- Temperature
- NH₃ (Gas)
- CO₂ (Gas)
- Urea Conc
- Urea Conc
- NH₃ (Gas)
- CO₂ (Gas)
- pH
- NH₃ (Liquid)
- Temperature
- pH
- COD
- TOC
- Temperature
- Conductivity
- pH
- COD
- TOC
- Temperature
- Conductivity
- pH
- COD
- TOC
- Temperature
- Conductivity
Parameter
Potential Technology
Temperature
Electrical Resistance Change
pH
Glass/Combination Electrode
TOC
Membrane Conductometric
NH₃ (Gas)
–
NH₃ (Liquid)
UV-VIS spectral sensors
CO₂ (Gas)
–
CO₂ (Liquid)
Potentiometric Titration
Urea Concentration
Sonic Velocity
Carbamate (Indirect)
Sonic Velocity
COD
Thermal Combustion
Parameter
Temperature
NH₃ (Liquid)
Potential Technology
Electrical Resistance Change
UV-VIS spectral sensors
Parameter
Temperature
NH₃ (Liquid)
CO₂ (Liquid)
Potential Technology
Electrical Resistance Change
UV-VIS spectral sensors
Potentiometric Titration
Parameter
NH₃ (Liquid)
CO₂ (Liquid)
Potential Technology
UV-VIS spectral sensors
Potentiometric Titration
Parameter
Carbamate (Indirect)
Temperature
Potential Technology
Sonic Velocity
Electrical Resistance Change
Parameter
Temperature
NH₃ (Gas)
CO₂ (Gas)
Potential Technology
Electrical Resistance Change
–
–
Parameter
pH
NH₃ (Liquid)
Temperature
Potential Technology
Glass/Combination Electrode
UV-VIS spectral sensors
Electrical Resistance Change
Parameter
pH
COD
TOC
Temperature
Conductivity
Potential Technology
Glass/Combination Electrode
Thermal Combustion
Membrane Conductometric
Electrical Resistance Change
Electrochemical
Description
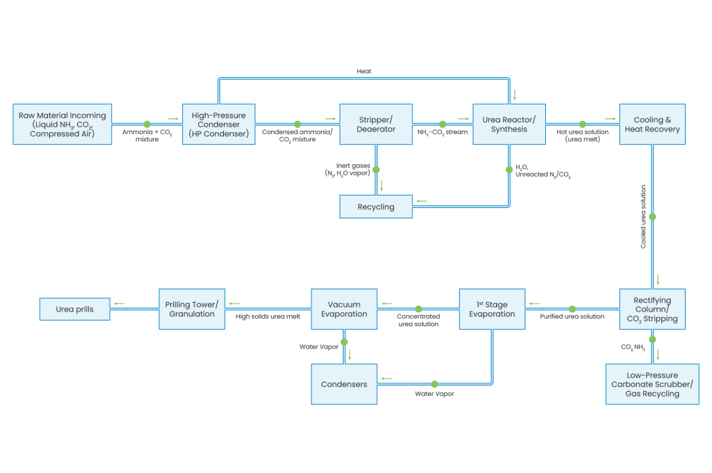
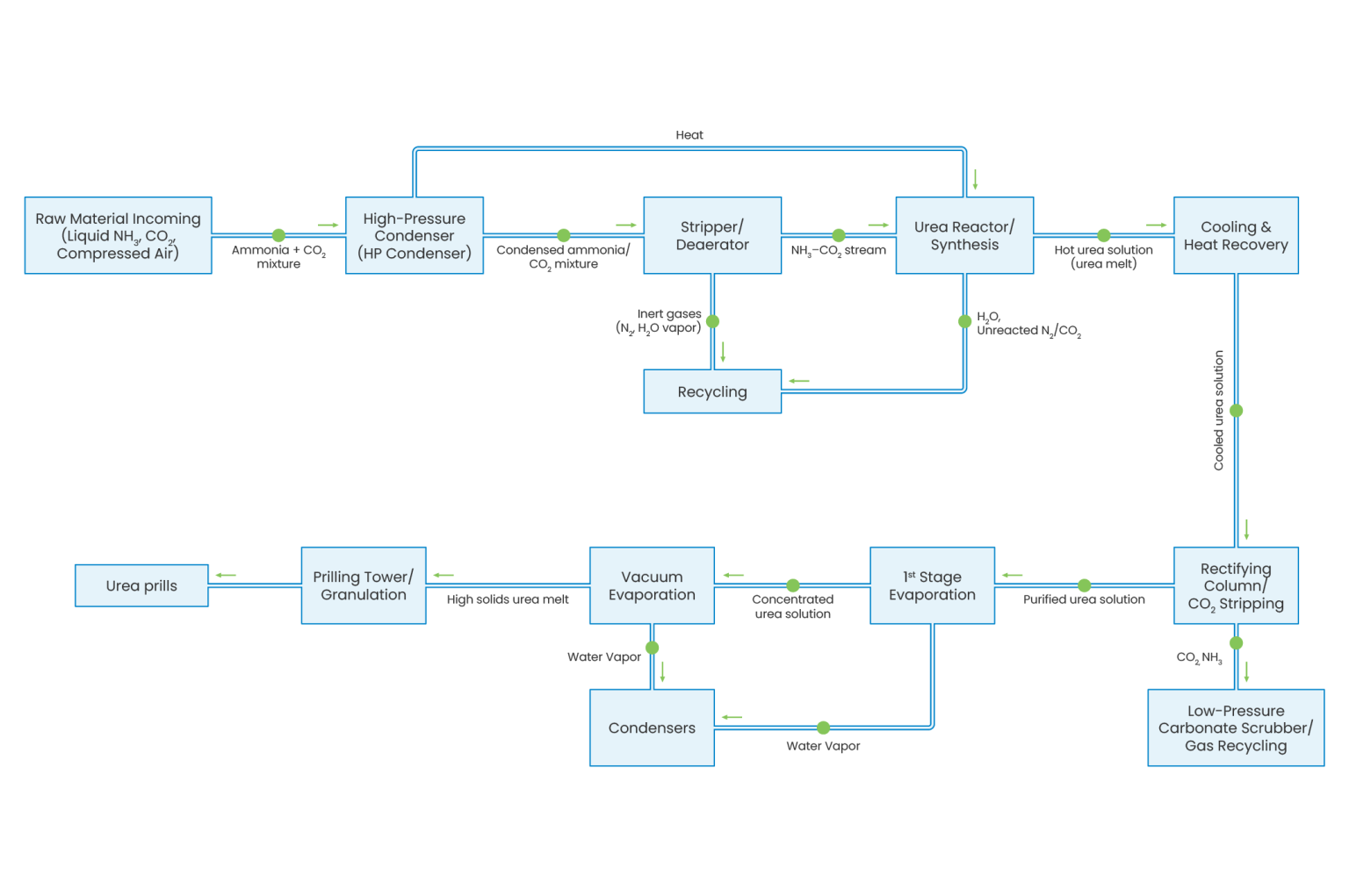
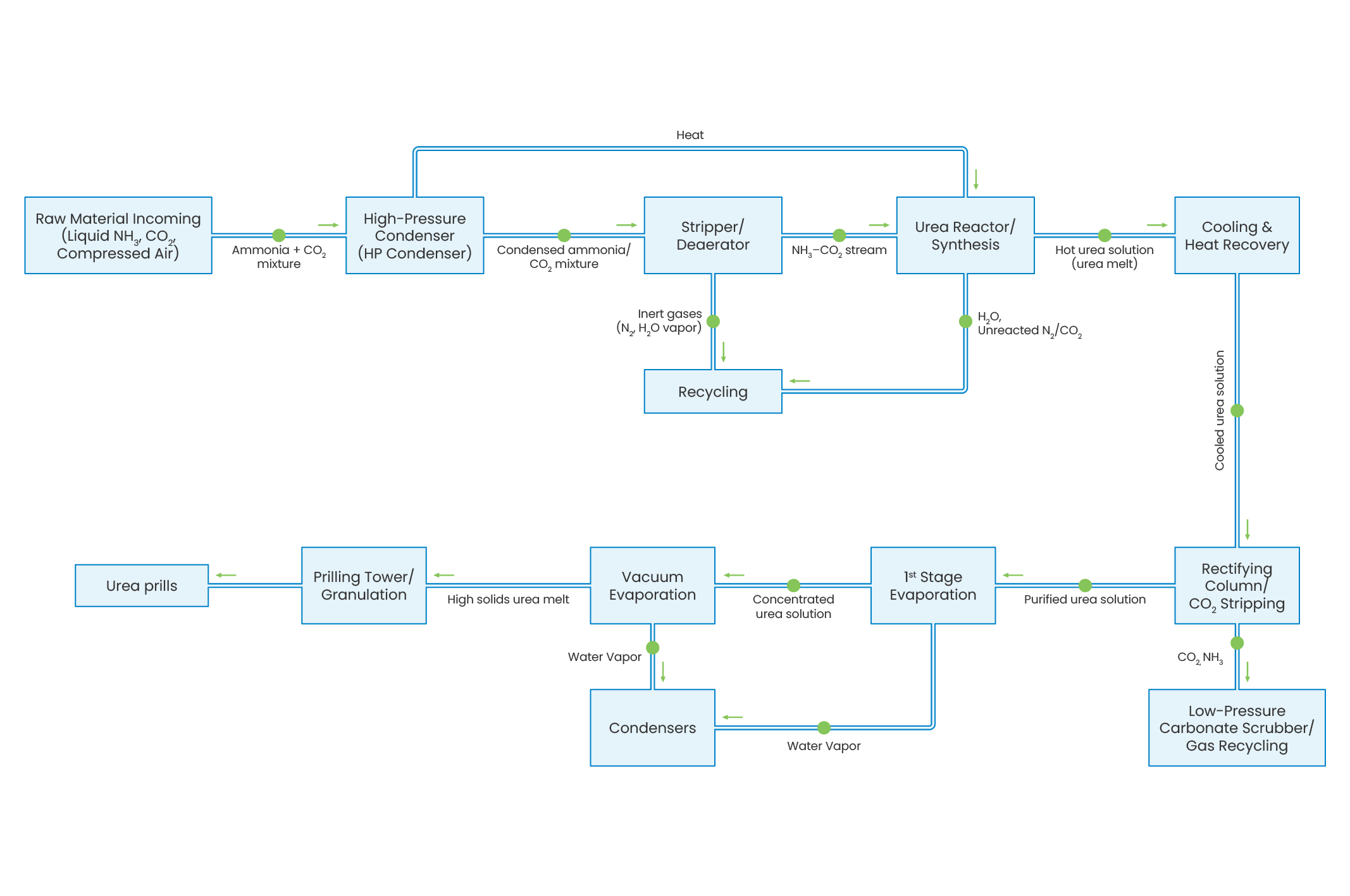
Fertilizer production involves processes such as ammonia synthesis, granulation, urea formation, and NPK blending all requiring precise control of temperature, pressure, moisture, and chemical purity.
Centrionics provides robust analyzers for ammonia, CO₂, moisture, emissions, and water treatment, helping fertilizer plants improve energy efficiency, product consistency, and environmental compliance.