- Wort Conc
- pH
- Temperature
- Soluble sugar concentration
- TOC
- Wort Conc
- pH
- Turbidity
- Wort Conc
- pH
- Sugar Concentration
- Viscosity
- Turbidity
- Solids content
- pH
- Turbidity
- Solids content
- Color
- pH
- Dissolved oxygen
- Alcohol %
- pH
- Temperature
- Residual sugar
- Color
- Alcohol %
- pH
- Turbidity
- Turbidity
- pH
- Dissolved Oxygen
- pH
- Alcohol %
- TOC
- Turbidity
- pH
- Wort Conc
- pH
- Temperature
- Soluble sugar concentration
- TOC
- Wort Conc
- pH
- Turbidity
- Wort Conc
- pH
- Sugar Concentration
- Viscosity
- Turbidity
- Solids content
- pH
- Turbidity
- Solids content
- Color
- pH
- Dissolved oxygen
- Alcohol %
- pH
- Temperature
- Residual sugar
- Color
- Alcohol %
- pH
- Turbidity
- Turbidity
- pH
- Dissolved Oxygen
- pH
- Alcohol %
- TOC
- Turbidity
- pH
Parameter
Potential Technology
Turbidity
Scattered light measurement
pH
Glass/Combination Electrode
Temperature
Electrical Resistance Change
Total Suspended Solid
Scattered light
Viscosity
Potentiostatic
Soluble sugar concentration
Ultrasonic Wave
Alcohol %
Ultrasonic Wave
Wort Conc
Colorimetric
Dissolved Oxygen
Luminescent
Color
Direct Colorimetric
TOC
Membrane Conductometric
Parameter
Wort Conc
pH
Temperature
Soluble Sugar Concentration
TOC
Potential Technology
Ultrasonic Wave
Glass/Combination Electrode
Electrical Resistance Change
Ultrasonic Wave
Membrane Conductometric
Parameter
Wort Conc
pH
Turbidity
Potential Technology
Ultrasonic Wave
Glass/Combination Electrode
Scattered light measurement
Parameter
Wort Conc
pH
Sugar Concentration
Viscosity
Potential Technology
Ultrasonic Wave
Glass/Combination Electrode
Scattered light measurement
Potentiostatic
Parameter
Turbidity
Total Suspended Solid
pH
Potential Technology
Scattered light measurement
Scattered light
Glass/Combination Electrode
Parameter
Turbidity
Total Suspended Solid
Color
pH
Dissolved Oxygen
Potential Technology
Scattered light measurement
Scattered light
Direct Colorimetric
Glass/Combination Electrode
Luminescent
Parameter
Alcohol %
pH
Temperature
Soluble Sugar Concentration
Color
Potential Technology
Ultrasonic Wave
Glass/Combination Electrode
Electrical Resistance Change
Ultrasonic Wave
Direct Colorimetric
Parameter
Alcohol %
pH
Turbidity
Potential Technology
Ultrasonic Wave
Glass/Combination Electrode
Scattered light measurement
Parameter
Turbidity
pH
Potential Technology
Scattered light measurement
Glass/Combination Electrode
Parameter
Dissolved Oxygen
pH
Alcohol %
Potential Technology
Luminescent
Glass/Combination Electrode
Ultrasonic Wave
Parameter
TOC
Turbidity
pH
Potential Technology
Membrane Conductometric
Scattered light measurement
Glass/Combination Electrode
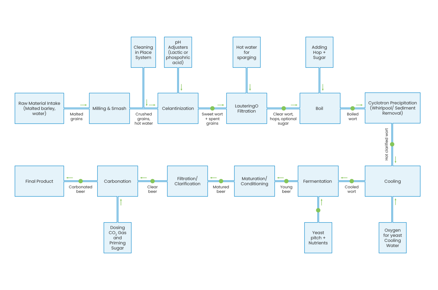
Description
Brewing is a complex biological and chemical process that depends on precise control of fermentation, temperature, dissolved gases, water quality, and hygiene.
Centrionics provides accurate monitoring solutions for CO₂, O₂, turbidity, pH, conductivity, and CIP validation consistent flavor profiles, stable fermentation, and safe bottling or kegging operations.