Parameter
Potential Technology
Conductivity
Electrochemical
Turbidity
Scattered light measurement
pH
Glass/Combination Electrode
Temperature
Electrical Resistance Change
Total Suspended Solid
Scattered light
TSS
Scattered light
Viscosity
Potentiostatic
Brix (Sugar Conc)
Ultrasonic Wave
FAT Content
Ultrasonic Wave
TOC
Membrane Conductometric
Pump
Peristactic Pump
Parameter
Turbidity
TSS
Pump
Potential Technology
Scattered light measurement
Scattered light
Peristactic Pump
Parameter
Temperature
Brix Content
Pump
Potential Technology
Electrical Resistance Change
Ultrasonic Wave
Peristactic Pump
Parameter
Temperature
Brix Content
Viscosity
Total Suspended Solid
Pump
Potential Technology
Electrical Resistance Change
Ultrasonic Wave
Potentiostatic
Scattered Light
Peristactic Pump
Parameter
Brix Content
Viscosity
Temperature
Pump
Potential Technology
Ultrasonic Wave
Potentiostatic
Electrical Resistance Change
Peristactic Pump
Parameter
Flavor Conc
Temperature
Pump
Potential Technology
Ultrasonic Wave
Electrical Resistance Change
Peristactic Pump
Parameter
Temperature
Chemical Conc
pH
Conductivity
TOC
Potential Technology
Electrical Resistance Change
Ultrasonic Wave
Glass/Combination Electrode
Electrochemical
Membrane Conductometric
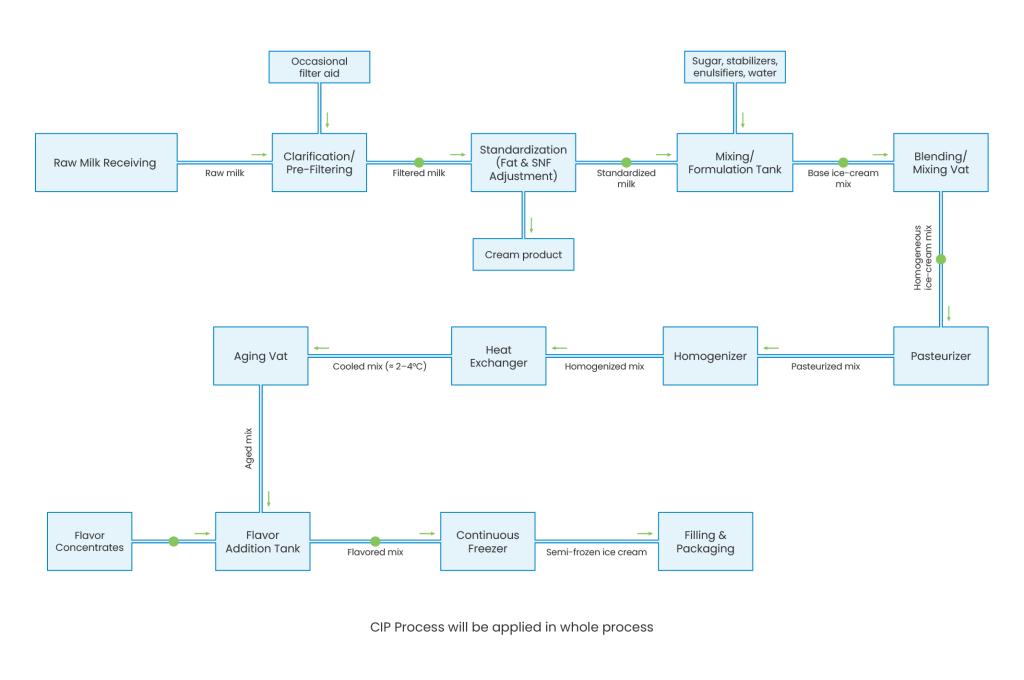
Description
Ice cream production requires precise control of freezing, aeration, stabilizers, and hygiene.
We provide monitoring tools for temperature, viscosity, overrun, and microbiological safety, ensuring a smooth texture, consistent taste, and safe production environment.