Parameter
Potential Technology
Conductivity
Electrochemical
Turbidity
Scattered light measurement
pH
Glass/Combination Electrode
Temperature
Electrical Resistance Change
Total Suspended Solid
Scattered light
Chlorine
Titration
Hardness
Potentiostatic
TDS
NIR Absorbance
Concentration
Ultrasonic Wave
ORP
Glass/Combination Electrode
Dissolved Oxygen
Luminescent
Alkalinity
Titrimetric
TOC
Membrane Conductometric
Parameter
pH
Temperature
Conductivity
TOC
Potential Technology
Glass/Combination Electrode
Electrical Resistance Change
Electrochemical
Membrane Conductometric
Parameter
pH
Turbidity
Chlorine
Potential Technology
Glass/Combination Electrode
Scattered light measurement
Titration
Parameter
TOC
COD
Chlorine
Potential Technology
Membrane Conductometric
High Temperature Combustion
Titration
Parameter
Conductivity
TDS
Hardness
Alkalinity
Concentration
Potential Technology
Electrochemical
Scattered light
Potentiostatic
Titrimetric
Ultrasonic Wave
Parameter
Temperature
Chemical Conc
pH
Conductivity
TOC
Potential Technology
Electrical Resistance Change
Ultrasonic Wave
Glass/Combination Electrode
Electrochemical
Membrane Conductometric
Description
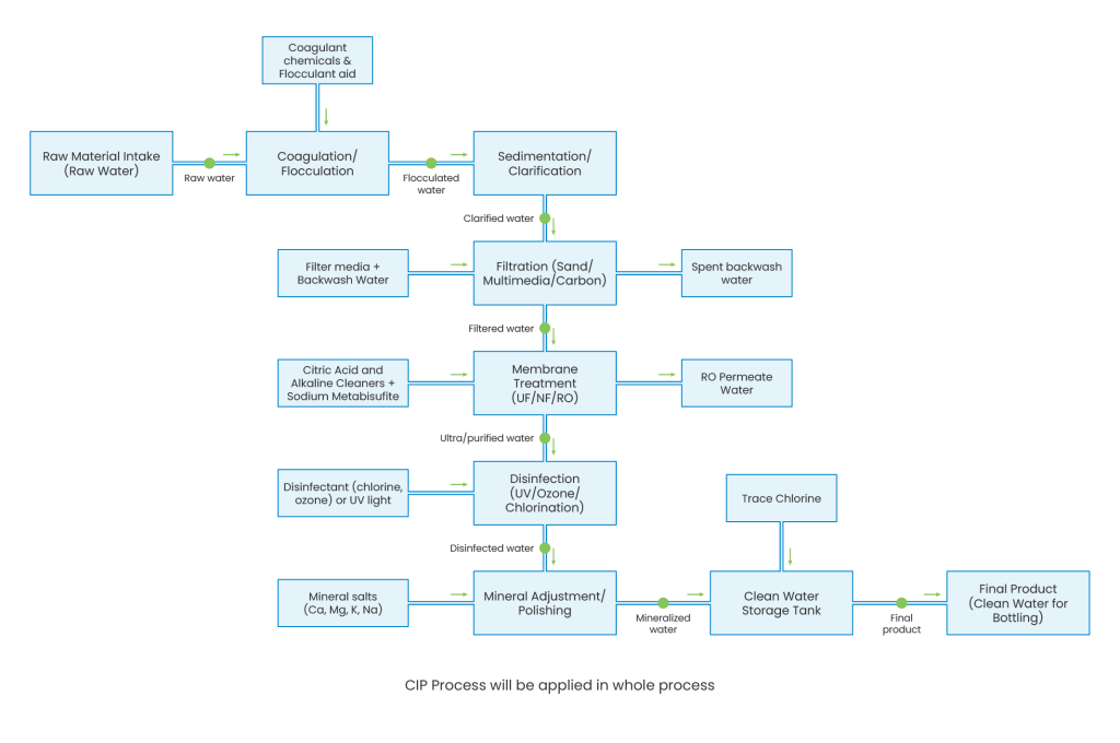
Mineral water producers must protect purity while ensuring consistent mineral balance and safe bottling.
Centrionics provides reliable analyzers for conductivity, pH, turbidity, microbial monitoring, and packaging-line inspection ensuring every bottle meets quality and regulatory standards.