Parameter
Potential Technology
Salt content (chlorides)
Online chloride analyzer (potentiometric titration / conductivity correlation)
Water-in-oil
Inline NIR / microwave OIW analyzer
BS&W (basic sediment & water)
Microwave or capacitance probe
Conductivity / salinity
Conductivity analyzer
Oil-in-water
Fluorescence / IR OIW analyzer
TSS/turbidity
Optical attenuation/scatter
Parameter
Salt content (chlorides)
Potential Technology
Online chloride analyzer (potentiometric titration / conductivity correlation)
Parameter
Water-in-oil
BS&W (basic sediment & water)
Potential Technology
Inline NIR / microwave OIW analyzer
Microwave or capacitance probe
Parameter
Oil-in-water
TSS/turbidity
Potential Technology
Fluorescence / IR OIW analyzer
Optical attenuation/ scatter
Description
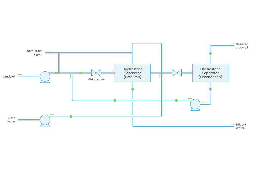
The crude oil desalting process extracts salts from a crude oil hydrocarbon stream by mixing the stream with a small amount of freshwater forming a water-in-oil emulsion. The resulting emulsion is subjected to an electric field in a crude oil desalter where the water coalesces as underflow from the upper flow of a relatively water-free, continuous hydrocarbon phase. The desalted hydrocarbon stream is produced at a relatively low cost and has a very small residual salt content. The Desalting process removes salts contaminants and suspended solids (soil, Iron oxide, and iron sulfide, clay, sand, etc.) from crude oil before introduction to the crude distillation column.
Crude oil feedstock contains various types of salts, clay, and sand that can not be removed by gravity settling in the storage tanks. Most of the time the salts in the crude oil are in the form of dissolved salts as fine water droplets emulsified in the crude oil. This is called a water-in-oil emulsion, where hydrocarbon is the continuous phase while the dispersed phase is the water. These are mostly magnesium, calcium, and sodium chlorides salts with sodium chloride being the abundant type present in crude oil. These chlorides, except for NaCl, hydrolyze at high temperatures to hydrogen chloride. The Hydrogen chloride produced, dissolves in the overhead system water, producing hydrochloric acid, an extremely corrosive acid.