- O₂
- SO₂, NOx, CO₂, CO
- Feedwater pH
- Conductivity
- Dissolved oxygen (ppb)
- Silica (ppm)
- TDS
- pH
- Conductivity
- Dissolved oxygen (ppb)
- Silica (ppm)
- TDS
- TOC
- Phosphate concentration
- Silica in steam
- TDS in drum
- water pH of drum water
- Cooling Water Temperature (in/out)
- Conductivity
- pH
- Dissolved Oxygen
- Turbidity
- TOC
- Hardness
- Conductivity
- pH
- DO
- TOC
- Turbidity
- Feedwater pressure pH
- Dissolved oxygen
- Conductivity
- Hg Emission
- SO₂, NOx, CO₂, CO
- Hg Emission
- SO₂, NOx (ppm)
- pH
- TDS
- Conductivity
- Silica
- Hardness
- Iron
- Manganese TSS
- COD/BOD (for WWTP)
- Oil & grease
- TOC
- pH
- TDS
- Conductivity
- Silica
- Hardness
- Iron
- Manganese TSS
- COD/BOD (for WWTP)
- Oil & grease
- TOC
- pH
- TDS
- Conductivity
- Silica
- Hardness
- Iron
- Manganese TSS
- COD/BOD (for WWTP)
- Oil & grease
- TOC
- O₂
- SO₂, NOx, CO₂, CO
- Feedwater pH
- Conductivity
- Dissolved oxygen (ppb)
- Silica (ppm)
- TDS
- pH
- Conductivity
- Dissolved oxygen (ppb)
- Silica (ppm)
- TDS
- TOC
- Phosphate concentration
- Silica in steam
- TDS in drum
- water pH of drum water
- Cooling Water Temperature (in/out)
- Conductivity
- pH
- Dissolved Oxygen
- Turbidity
- TOC
- Hardness
- Conductivity
- pH
- DO
- TOC
- Turbidity
- Feedwater pressure pH
- Dissolved oxygen
- Conductivity
- Hg Emission
- SO₂, NOx, CO₂, CO
- Hg Emission
- SO₂, NOx (ppm)
- pH
- TDS
- Conductivity
- Silica
- Hardness
- Iron
- Manganese TSS
- COD/BOD (for WWTP)
- Oil & grease
- TOC
- pH
- TDS
- Conductivity
- Silica
- Hardness
- Iron
- Manganese TSS
- COD/BOD (for WWTP)
- Oil & grease
- TOC
- pH
- TDS
- Conductivity
- Silica
- Hardness
- Iron
- Manganese TSS
- COD/BOD (for WWTP)
- Oil & grease
- TOC
Parameter
Potential Technology
O₂
Electrochemical
CO, CO₂, SO₂, NOx
Non-dispersive Infrared
pH
Glass/Combination Electrode
Conductivity
Electrochemical
Dissolved Oxygen
Luminescent
Silica
Colorimetric
TDS
Scattered light
TOC
Membrane Conductometric
Phosphate Conc
Colorimetric
Temperature
Electrical Resistance Change
Hardness
Colorimetric
Turbidify
Scattered light measurement
COD/BOD
High Temperature Combustion
Oil & Grease
Ultrasonic reflection
Iron
Colorimetric
Manganesee
Potentiostatic
Hg Emission
Parameter
O2
CO, CO2, SO2, NOx
Potential Technology
Electrochemical
Non-dispersive Infrared
Parameter
pH
Conductivity
Dissolved Oxygen
Silica
TDS
Potential Technology
Glass/Combination Electrode
Electrochemical
Luminescent
Colorimetric
Scattered light
Parameter
pH
Conductivity
Dissolved Oxygen
Silica
TDS
TOC
Potential Technology
Glass/Combination Electrode
Electrochemical
Luminescent
Colorimetric
Scattered light
Membrane Conductometric
Parameter
Phosphate Conc
Silica
TDS
pH
Potential Technology
Colorimetric
Colorimetric
Scattered light
Glass/Combination Electrode
Parameter
Temperature
Conductivity
pH
Dissolved Oxygen
Turbidity
TOC
Hardness
Potential Technology
Electrical Resistance Change
Electrochemical
Luminescent
Colorimetric
Scattered light
Membrane Conductometric
Colorimetric
Parameter
Conductivity
pH
Dissolved Oxygen
TOC
Turbidity
Potential Technology
Electrochemical
Glass/Combination Electrode
Luminescent
Membrane Conductometric
Scattered light measurement
Parameter
pH
Dissolved Oxygen
Conductivity
Potential Technology
Glass/Combination Electrode
Luminescent
Electrochemical
Parameter
pH
TDS
Conductivity
Silica
Hardness
Iron
Manganesee
COD/BOD
TOC
Potential Technology
Glass/Combination Electrode
Scattered light
Electrochemical
Colorimetric
Colorimetric
Colorimetric
Potentiostatic
High Temperature Combustion
Membrane Conductometric
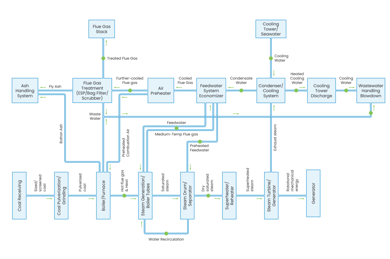
Description
Coal-Fired Power Plants operate under intense regulatory requirements for emissions, combustion optimization, and water steam cycle management. Our analyzers provide real time monitoring of flue gases, particulate levels, boiler efficiency, coal quality, and condensate purity.
With Centrionics, operators can reduce emissions, optimize combustion, and protect critical equipment, even under demanding conditions.