Parameter
Potential Technology
pH
Glass/Combination Electrode
Conductivity
Electrochemical
Dissolved Oxygen
Luminescent
Silica
Colorimetric
TOC
Membrane Conductometric
Phosphate Conc
Colorimetric
Temperature
Electrical Resistance Change
Hardness
Colorimetric
Turbidify
Scattered light measurement
COD/BOD
High Temperature Combustion
Iron
Colorimetric
Ca²⁺
Colorimetric
TSS
Scattered light
Parameter
Temperature
Conductivity
Turbidity
Potential Technology
Electrochemical
Electrochemical
Scattered light measurement
Parameter
Turbidity
TSS
pH
TOC
Potential Technology
Scattered light measurement
Scattered light
Glass/Combination Electrode
Membrane Conductometric
Parameter
Conductivity
pH
Hardness
TOC
Chlorine
Potential Technology
Electrochemical
Glass/Combination Electrode
Colorimetric
Membrane Conductometric
–
Parameter
Conductivity
pH
Temperature
Ca2+
Silica
Potential Technology
Electrochemical
Glass/Combination Electrode
Electrical Resistance Change
Colorimetric
Colorimetric
Parameter
Conductivity
pH
Hardness
TOC
Dissolved Oxygen
COD/BOD
Potential Technology
Electrochemical
Glass/Combination Electrode
Colorimetric
Membrane Conductometric
Luminescent
High Temperature Combustion
Parameter
Temperature
pH
Phosphate Conc
Potential Technology
Electrical Resistance Change
Glass/Combination Electrode
Colorimetric
Description
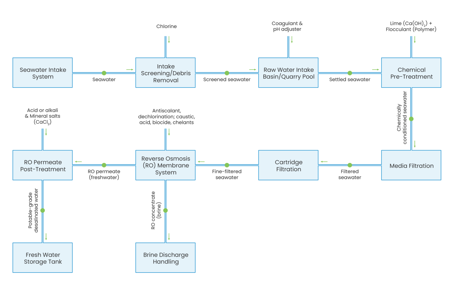
Desalination Plants depend on precise water quality control to protect membranes, boilers, and downstream processes. Continuous monitoring of salinity, pH, dissolved oxygen, and chemical dosing ensures efficient conversion of seawater into clean, usable water.
Centrionics supports RO, MSF, and MED plants with accurate water quality analyzers, corrosion monitoring, and process optimization tools.