Parameter
Potential Technology
O₂
Electrochemical
CO, CO₂, SO₂, NOx
Non-dispersive Infrared
pH
Glass/Combination Electrode
Conductivity
Electrochemical
Dissolved Oxygen
Luminescent
Silica
Colorimetric
TDS, TSS
Scattered light
TOC
Membrane Conductometric
Temperature
Electrical Resistance Change
Hardness
Colorimetric
Turbidify
Scattered light measurement
Biogas
Non-dispersive Infrared
Parameter
O₂
CO, CO₂, SOx, NOx
Potential Technology
Electrochemical
Non-dispersive Infrared
Parameter
Hardness
Conductivity
pH
Dissolved Oxygen
Turbidity
TOC
Potential Technology
Colorimetric
Electrochemical
Glass/Combination Electrode
Luminescent
Scattered light measurement
Membrane Conductometric
Parameter
Temperature
Conductivity
pH
Potential Technology
Electrical Resistance Change
Electrochemical
Glass/Combination Electrode
Parameter
Conductivity
pH
Temperature
TDS
TSS
Potential Technology
Electrochemical
Luminescent
Electrical Resistance Change
Scattered light
Scattered light
Description
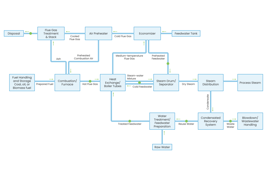
Industrial Boilers are the heart of many process industries, generating steam for production, heating, and utility needs. Maintaining stable combustion and proper water chemistry is vital to avoid scaling, corrosion, and unplanned shutdowns.
Centrionics delivers dependable solutions for flue gas analysis, dissolved oxygen monitoring, blowdown control, and feedwater quality ensuring safe, efficient, and long lasting boiler operations.