- pH
- Turbidity
- Temperature
- Conductivity
- pH
- Alkali Conc
- Turbidity
- TSS
- Turbidity
- Free Chlorine
- TOC
- COD
- Turbidity
- Conductivity
- Hardness
- pH
- pH
- Conductivity
- Silica
- Alkali Conc
- pH
- Conductivity
- Silica
- pH
- Conductivity
- Sodium
- Temperature
- Free Chlorine
- pH
- Flocculant Conc
- Coagulant Conc
- Acid Conc
- Alkali Conc
- Alkali Conc
- Acid Conc
- Turbidity
- TSS
- pH
- Conductivity
- TOC
- COD
- Turbidity
- TSS
- pH
- Conductivity
- TOC
- COD
- pH
- Turbidity
- Temperature
- Conductivity
- pH
- Alkali Conc
- Turbidity
- TSS
- Turbidity
- Free Chlorine
- TOC
- COD
- Turbidity
- Conductivity
- Hardness
- pH
- pH
- Conductivity
- Silica
- Alkali Conc
- pH
- Conductivity
- Silica
- pH
- Conductivity
- Sodium
- Temperature
- Free Chlorine
- pH
- Flocculant Conc
- Coagulant Conc
- Acid Conc
- Alkali Conc
- Alkali Conc
- Acid Conc
- Turbidity
- TSS
- pH
- Conductivity
- TOC
- COD
- Turbidity
- TSS
- pH
- Conductivity
- TOC
- COD
Parameter
Potential Technology
pH
Glass/Combination Electrode
Conductivity
Contacting Electrode
Silica
Colorimetric
TDS
Scattered light
TOC
Membrane Conductometric
Acid Conc
Ultrasonic Wave
Temperature
Electrical Resistance Change
Turbidity
Scattered light measurement
Hardness
Colorimetric
COD/BOD
High Temperature Combustion
Alkali Conc
Ultrasonic Wave
Free Chlorine
Potentiostatic
Sodium
Ion Selective
Parameter
pH
Turbidity
Temperature
Conductivity
Potential Technology
Glass/Combination Electrode
Scattered light measurement
Electrical Resistance Change
Contacting Electrode
Parameter
pH
Alkali Conc
Turbidity
TSS
Potential Technology
Glass/Combination Electrode
Ultrasonic Wave
Scattered light measurement
Scattered light
Parameter
Free Chlorine
TOC
COD
Potential Technology
Potentiostatic
Membrane Conductometric
High Temperature Combustion
Parameter
Conductivity
Hardness
pH
Potential Technology
Contacting Electrode
Colorimetric
Glass/Combination Electrode
Parameter
pH
Conductivity
Potential Technology
Glass/Combination Electrode
Contacting Electrode
Parameter
Conductivity
pH
Silica
Alkali Conc
Potential Technology
Contacting Electrode
Glass/Combination Electrode
Colorimetric
Ultrasonic Wave
Parameter
Conductivity
pH
Silica
Sodium
Temperature
Free Chlorine
Potential Technology
Contacting Electrode
Glass/Combination Electrode
Colorimetric
Ion Selective
Electrical Resistance Change
Potentiostatic
Parameter
pH
Flocculant Conc
Coagulant Conc
Potential Technology
Glass/Combination Electrode
–
–
Parameter
Turbidity
pH
TSS
Conductivity
TOC
COD
Potential Technology
Scattered light measurement
Glass/Combination Electrode
Scattered light
Contacting Electrode
Membrane Conductometric
High Temperature Combustion
Description
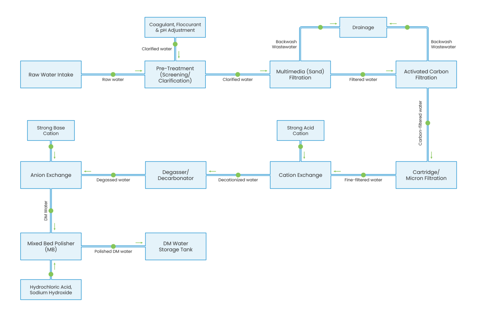
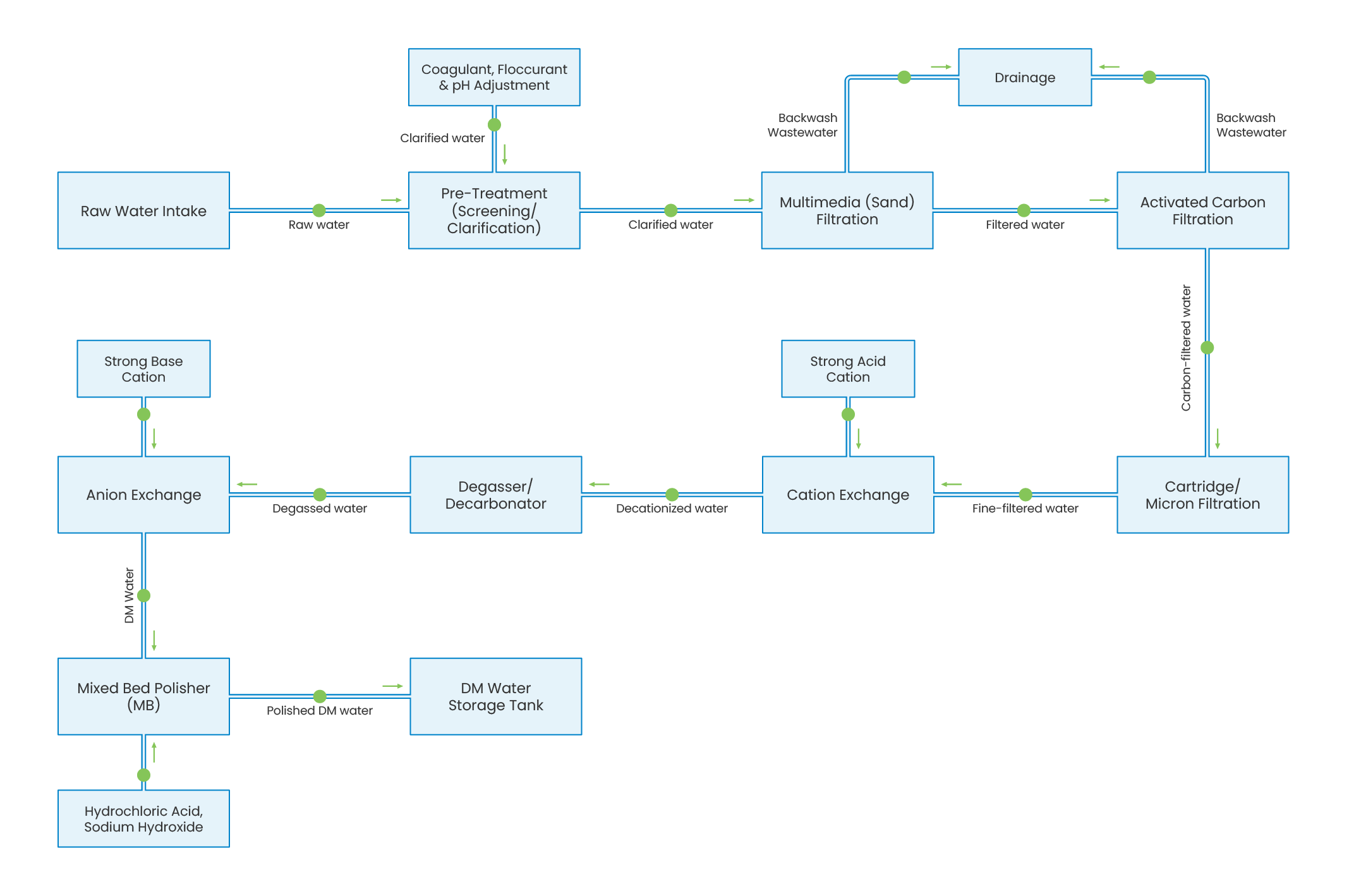
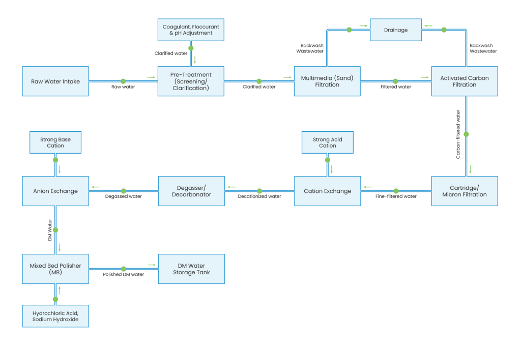
High-purity water is critical for boilers, turbines, cooling systems, and process applications. Demin plants must tightly control conductivity, pH, silica, hardness, and dissolved gases to protect downstream equipment and prevent costly scaling or corrosion.
Centrionics provides accurate and robust water-quality analyzers for ion-exchange, RO, and mixed-bed systems, enabling operators to:
- Maintain stable resin performance
- Monitor breakthrough and regeneration cycles
- Protect boilers and steam systems
- Achieve consistent ultra-pure-water quality
Our solutions ensure that your demin plant operates efficiently, reliably, and with complete process transparency.