Parameter
Potential Technology
Mercury (Hg)
CVAAS
Moisture (H₂O)
Fabry perot-interferometer
Oxygen (O₂)
Paramagnetic / Zirconia
CO₂
NDIR
H₂S
TDLAS / UV
Gas Composition
GC
Heating Value / Wobbe
GC
Hydrocarbon Dew Point
Fabry perot-interferometer
Emision Monitoring
CEMS
Parameter
Mercury (Hg)
Moisture (H₂O)
Oxygen (O₂)
Potential Technology
CVAAS
Fabry perot-interferometer
Paramagnetic / Zirconia
Parameter
Moisture
Oxygen (O₂)
CO₂
Potential Technology
Fabry perot-interferometer
Paramagnetic
NDIR
Parameter
Mercury (Hg)
Hydrocarbon Dew Point
Potential Technology
CVAAS
Fabry perot-interferometer
Description
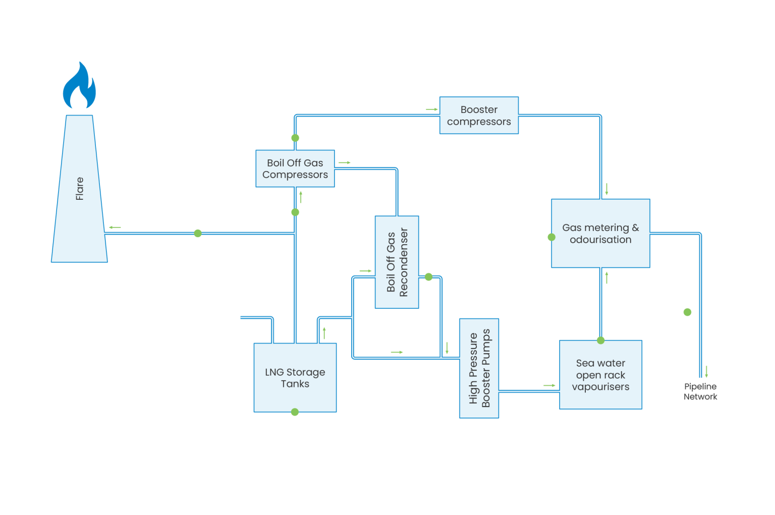
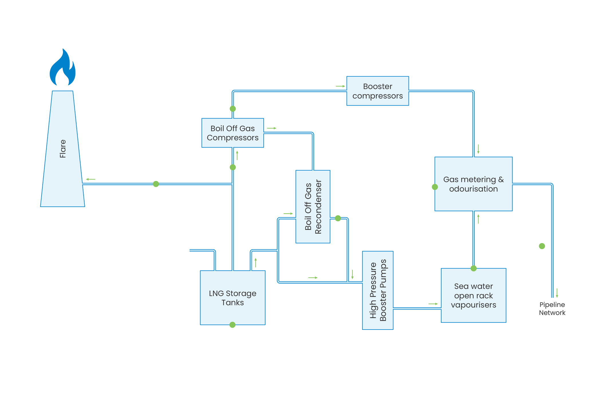
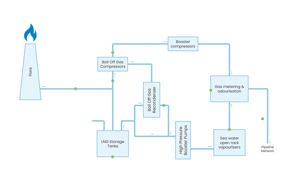
Liquefied natural gas is stored in cryogenic storage tanks designed to maintain extremely low temperatures and minimize heat ingress. During storage, a small portion of LNG naturally evaporates, forming boil-off gas (BOG). This vapour is collected and routed to boil-off gas compressors, where it is compressed and either sent to a recondenser to be converted back into liquid LNG or directed for use as fuel or safe disposal via the flare system. LNG required for pipeline delivery is withdrawn from the storage tanks and pressurized using high-pressure booster pumps before entering vaporizers, where it is heated typically using seawater or ambient heat and converted back into gaseous form. The regasified natural gas is then conditioned and sent to the gas metering and odorisation system, ensuring accurate custody transfer measurement and compliance with distribution requirements.
Recovered boil-off gas that is recondensed is returned to the LNG storage tanks, improving overall plant efficiency and minimizing product losses. This integrated arrangement of storage, vapour management, and regasification provides stable LNG inventory control and reliable gas supply to the downstream pipeline network.