Description

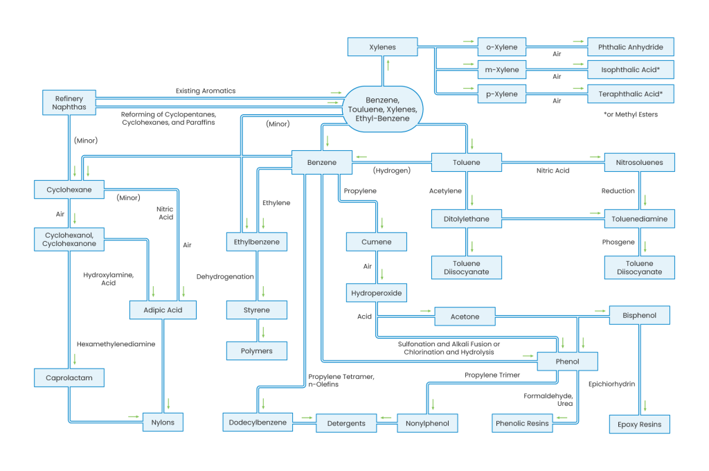
The Aromatics production process converts reformate and pyrolysis gasoline streams into high value aromatic hydrocarbons primarily benzene, toluene, and xylenes (BTX). As shown in the process scheme, these core aromatics are further processed through catalytic reactions and separation units to produce key intermediates such as ethylbenzene, styrene, cumene, phenol, terephthalic acid, and various polymer precursors. This integrated network enables petrochemical complexes to supply critical raw materials for plastics, synthetic fibers, resins, and performance chemicals.

Accurate analytical and process instrumentation are essential to maintain reforming severity, protect catalysts, and ensure tight product purity specifications across BTX separation and downstream conversion units. Typical monitoring objectives include hydrocarbon composition, trace impurity detection, moisture control, hydrogen management, and process condition verification. Our solutions support aromatics complexes with advanced online analyzers and instrumentation helping operators maximize aromatic recovery, maintain product quality, and ensure safe, efficient plant operation

Parameter
Potential Technology

BTX composition (benzene, toluene, xylenes, EB)

TCD, TDL, FID

Xylene isomer purity (o-, m-, p-xylene)

TCD, TDL, FID

Hydrogen purity (reformer recycle)

TCD

Oxygen (O₂) monitoring

Paramagnetic or Zirconia O₂ analyzer

Trace oxygen (ppm)

Paramagnetic or Zirconia O₂ analyzer

Moisture in aromatics streams

Fabry Perot Interferometer

Fuel gas BTU/Wobbe

Residual Oxygen

Hydrocarbon leak detection

IR, TDL

Toxic gas monitoring (e.g., CO, HCl if present)

IR, TDL

Mercury in feed (if condensate/reformate source)

CVAAS

Cooling/boiler water DO

Optical luminescence

Wastewater TOC/COD

Thermal combustion, UV persulfate, super critical water oxidation

Oil-in-water monitoring

Capacitance

Solvent or extractive distillation concentration

Ultrasonic concentration

Sample handling

Peristaltic pump

Water quality packages

colorimeter, ISE(Ion-selective electrode)