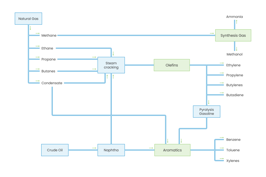
Description

Petrochemical production converts natural gas liquids and refined hydrocarbon streams into high-value chemical building blocks used across plastics, fibers, solvents, and specialty products. The process typically begins with feedstock preparation and separation, followed by key conversion routes such as steam cracking for olefins, synthesis gas production for ammonia and methanol, and catalytic reforming for aromatics. These integrated pathways maximize feedstock value while meeting strict product quality specifications.

Reliable analytical and process instrumentation are essential to maintain conversion efficiency, product purity, and safe plant operation. Typical monitoring objectives include gas composition, moisture control, impurity detection, calorific value, and process condition verification. Our solutions support petrochemical complexes with a comprehensive portfolio of online analyzers and instrumentation applied across olefins, synthesis gas, and aromatics units helping operators optimize yields, protect catalysts, and ensure consistent product quality.